Professional supplier of AI and robot teaching equipment
Available on backorder
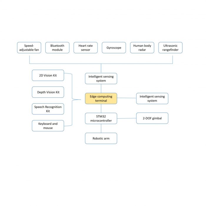
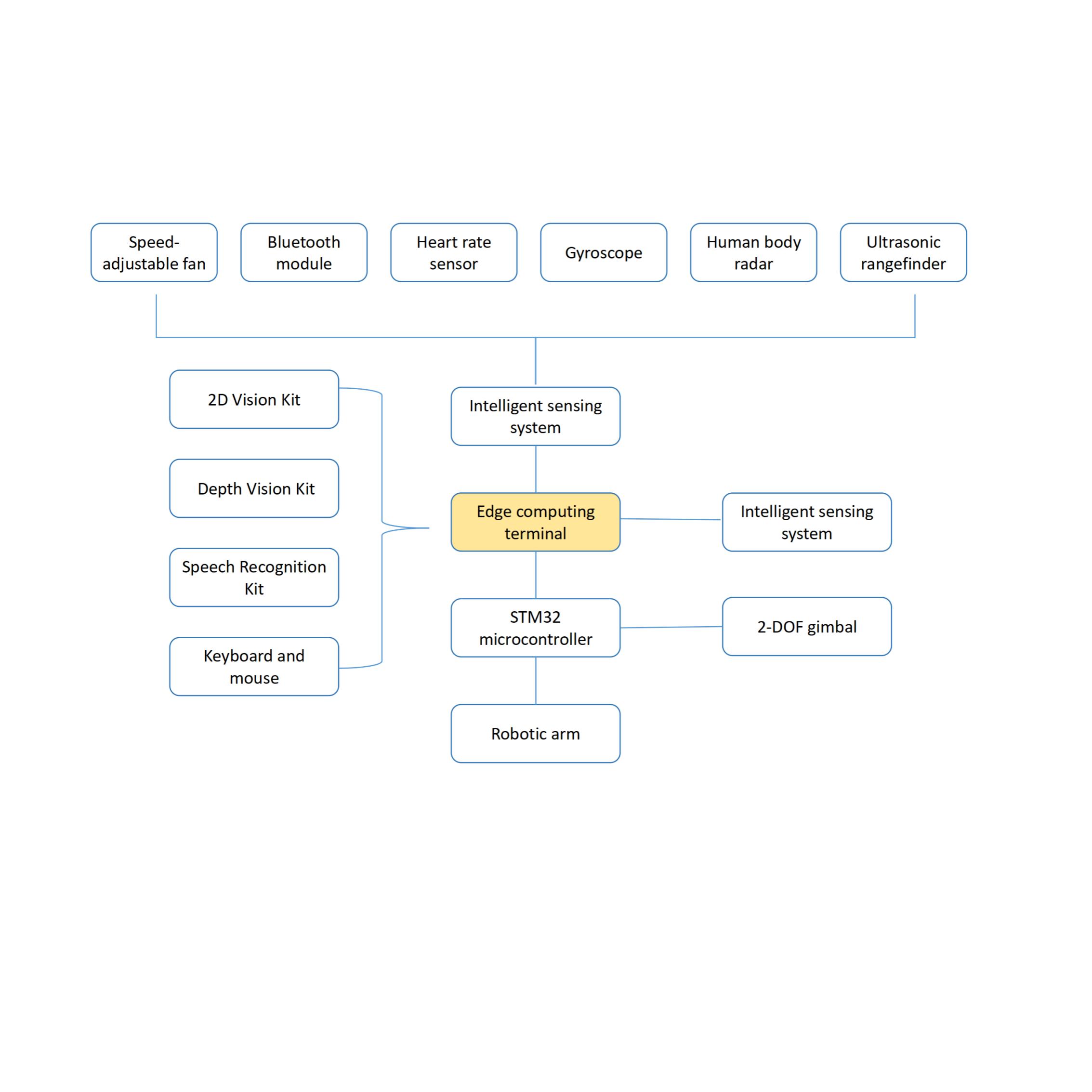
The AI Experiment Box is designed for AI-related disciplines and integrates various embedded application modules, including a computer vision system, speech processing system, robotic arm, gesture sensor, temperature and humidity sensor, and barometric pressure sensor. By setting up an edge computing terminal, it provides a unified communication protocol and interface for AI-related application development. The experiment box is based on the Linux operating system and uses Python for the development of course resources, making it suitable for the teaching and practical implementation of more than eight AI-related courses.
Notice:
The listed price is for standard product reference only.
It does not apply to institutional projects, tenders, system integration, training, installation, commissioning, or customized solutions.
For project-based requirements or bulk orders, please contact us for an official quotation.
Dimensions (in)
18.9×15×7.9
Weight (kg)
11
Communication Interface
USB, Wi-Fi, Bluetooth
Structure
Aluminum alloy, integrated design, includes keyboard, mouse, power adapter, and educational tools; plug-and-play
Display
17-inch IPS screen, ≥ 1920×1080 resolution
Integrated Components
Robotic arms, 2D vision, depth vision, two-axis gimbal, voice module, embedded sensors, etc.
Computing Unit
6-core NVIDIA Carmel ARM CPU, 8GB RAM, 128GB storage, NVIDIA Volta GPU with 8GB memory
Vision Systems
2D vision: ≥ 640×480 resolution, Depth camera: ≥ 640×400 resolution
Robot Arm
5-axis, 15cm gripping range, two-finger gripper, kinematic solver, one-button start/reset
Sensors
Ultrasonic, temperature, heart rate, pressure, Bluetooth, gyro, OLED display
Open-Source Software
Full software and source code for secondary development

The AI Experiment Box allows the experiment code to be executed in the Jupyter Notebook environment with the following features:
The robotic arm combines with the vision system for target sorting and smart stacking. It uses deep learning models for complex object recognition and real-world industry training.
Depth vision enables height, distance, and contour detection, ideal for obstacle detection, live object recognition, and target tracking experiments.
The microphone supports sound detection and recognition. Interaction with the AI processor guides the robotic arm to perform tasks based on voice commands.
Offers 12 types of sensors for experiments like facial recognition, voice control, and temperature control systems.









Freely add or remove devices as needed. Contact us for assistance.

(1) Numeric types, conversion, and operations
(2) Python operators, built-in functions, and basic sequence usage
(3) Program selection structure experiments
(4) Program loop structure experiments
(5) List experiments
(6) Set experiments
(7) Function experiments
(8) String manipulation experiments
(9) Regular expression experiments
(10) Data visualization
(11) Python data processing
(12) File handling in Python
(13) Multi-process programming in Python
(14) Multi-threading in Python
(15) Differences between processes and threads in Python
(16) Object-oriented programming in Python
(17) Using Python classes and object instantiation
(18) Using instantiated Python objects
(19) Inheritance in Python classes
(20) Serial communication in Python
(21) Socket TCP communication in Python
(22) Socket UDP communication in Python
(23) Modbus communication in Python
(24) Setting up PyQt5 environment
(25) Using PyQt5
(26) Using Qt Designer and PyUIC
(1) Boston housing price prediction using linear regression
(2) Movie genre classification with K-Nearest Neighbors
(3) Unsupervised data classification using K-Means
(4) Breast cancer diagnosis using decision trees
(5) Data classification using AdaBoost
(6) Double coin toss model validation with EM inference
(7) Spam email filtering with Naive Bayes
(8) Face recognition system design using Random Forests
(9) Dynamic pedestrian detection with Support Vector Machines
(10) Lane detection system design using deep learning
(11) Traffic sign recognition using CNN and SVM
(12) Traffic sign recognition using HOG and SVM
(1) Linear regression modeling and application — housing price prediction
(2) Building neural networks — clothing classification
(3) Neural network regularization — clothing classification optimization
(4) Neural network parameter optimization — finding minima for nonlinear functions
(5) Neural network modeling and testing
(6) Designing optimization models using Residual Networks
(7) Neural network optimizers — handwritten digit recognition
(8) Text classification — JD.com shopping categories
(9) Handwritten digit recognition using LeNet
(10) Song auto-arrangement using RNN
(11) Image data labeling using deep learning
(12) Object detection model training using YOLOV5
(13) Defect detection case study with YOLOV5
(1) Algebraic operations on images
(2) Image encoding and decoding
(3) Geometric affine transformations on images
(4) Spatial domain filtering of images
(5) Frequency domain filtering of images
(6) Grain detection using morphological methods
(7) Image segmentation using the Canny algorithm
(8) Image contour segmentation with watershed algorithm
(9) Shape matching using Hu moments
(1) Understanding visual systems
(2) Pixel size measurement
(3) Object location and angle measurement
(4) Edge length measurement and area detection
(5) Object color and shape recognition
(6) Barcode and QR code recognition
(7) OCR character segmentation and training
(8) OCR character recognition
(9) Product surface defect detection using morphology
(10) Camera calibration using a checkerboard pattern
(11) License plate recognition with OpenCV
(12) Electronic product recognition using template matching
(13) License plate recognition using vision systems
(14) Barcode recognition with vision systems
(15) QR code recognition with vision systems
(16) Object shape and color recognition with vision systems
(17) Fruit recognition using computer vision
(18) NanoDet object detection model using image data
(19) Workpiece defect detection using vision systems
(20) Document recognition using vision systems
(1) Face detection and distance measurement
(2) Face detection with pan-tilt follow
(3) Face detection and recognition
(4) Mask detection
(5) Dynamic pedestrian detection
(1) Introduction to smart sensor systems
(2) Setting up Arduino programming environment
(3) OLED display experiments
(4) Human radar detection experiments
(5) Light intensity detection experiments
(6) Heart rate monitor experiments
(7) Ultrasonic distance measurement experiments
(8) Smart traffic light control experiments
(9) Fan speed control experiments
(10) Gyroscope-based posture control system
(11) Bluetooth-based smart security system design
(1) Introduction to speech processing modules
(2) LED light control
(3) LED ring control using SPI
(4) Sound source localization
(5) Voice control of lighting
(6) Voice control for music playback
(7) Voice recognition and response
(8) Voice-controlled robotic arm with visual object grasping
(9) Smart sensor control using voice commands
(10) Voice and vision-based robotic arm object classification
(1) Introduction to robotic arms and basic operations
(2) Robotic arm teaching and motion control
(3) Robot-vision system calibration
(4) Vision-based robotic arm object classification
(5) Vision-based robotic arm object stacking
(6) Vision-based robotic arm digital sorting
(7) Vision-based robotic arm fruit classification
Contact us if you need a custom course.








Please submit your download request, and we will send the relevant information to your email within 2 business days.